产品中心

智能中控主机

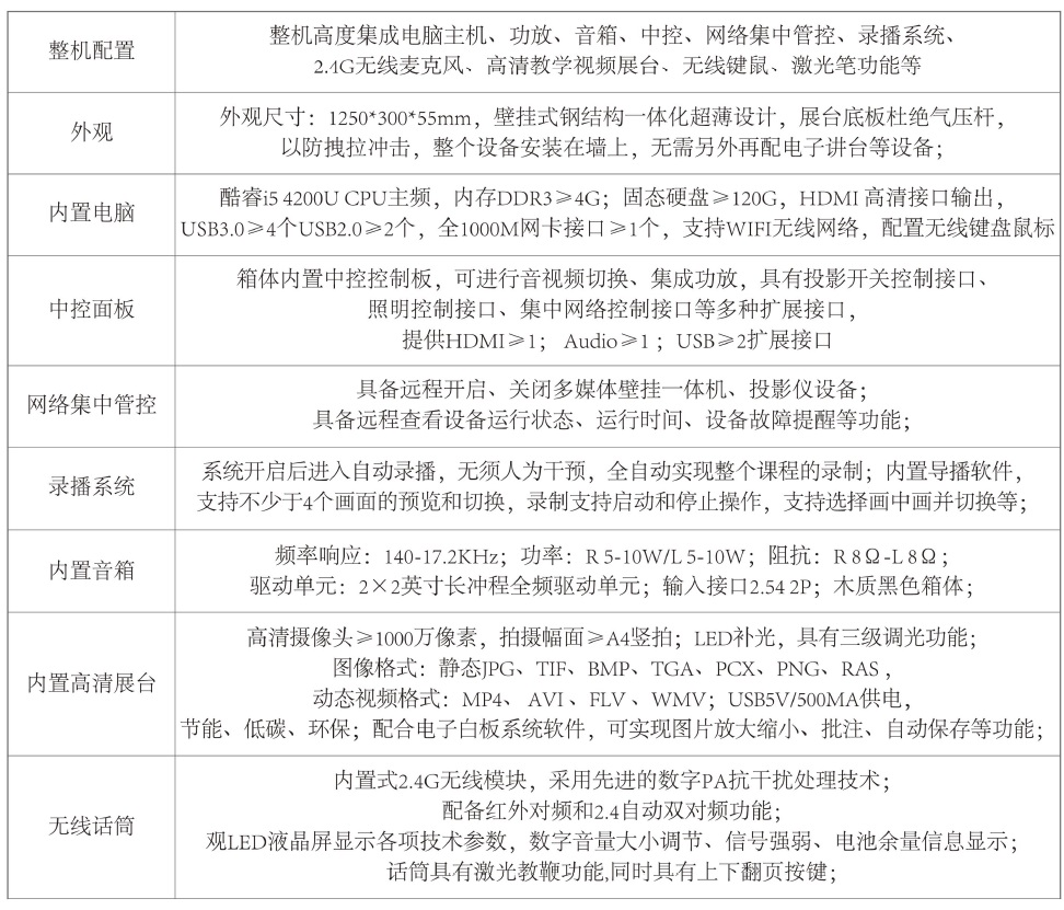
智能中控主机既支持录播图像及声音的采集,同时也支持教学使用,搭配电子自板、超短焦投影机以及摄像头,通过教学PPT等VGA信号接入及对各类信号的整合,实现课堂教学的全过程录制,生成高质量教学视频课件。
  • 详细介绍

智能中控主机既支持录播图像及声音的采集,同时也支持教学使用,搭配电子自板、超短焦投影机以及摄像头,通过教学PPT等VGA信号接入及对各类信号的整合,实现课堂教学的全过程录制,生成高质量教学视频课件。

20200827161624_56016

快速链接

首页

产品中心

公司介绍

军工电源
交流电源系列
直流电源系列
装备专用电源系列
高性能电源模块
智能充电机系列

新闻资讯

联系方式

在线留言 

联系我们

座机 : 029-86550038

手机 : 13609283966

邮箱 : 13609283966@163.com

地址 : 西安市雁塔区鱼跃路36号鱼化光电电子科技产业园6号楼

版权所有©  西安富邦电子科技有限公司